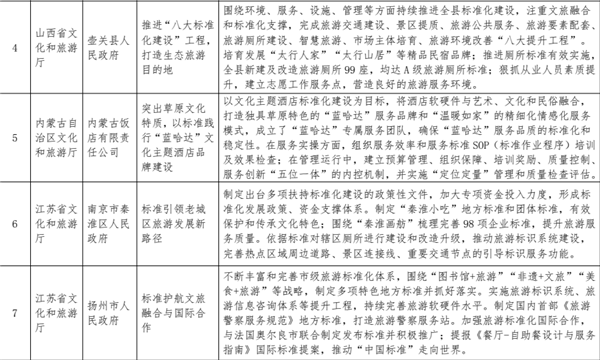
记者11月22日从文化和旅游部获悉,文化和旅游部办公厅近日印发奉告,公布天下文化和旅游模范化示范典型教养名单。
这次公布的名单共20项,触及多种类型单元,东中西部地区均有漫步。这些典型教养回来梳理了各地区、企业比年来的模范化职责遵循,相配是模范化在文旅交融、科技改动、发展引颈、优化结构、效益提高、海外化等方面的积极探索和有用现实,凸起改动性、引颈性和示范性。
据先容,天下文化和旅游模范化示范典型教养的搜集职责,旨在进一步庄重前期开展的天下旅游模范化试点示范职责遵循,线路模范化在终了高质地发展中的引颈和支捏作用,促进文化和旅游模范化职责深度交融。






(伍策 一丁)